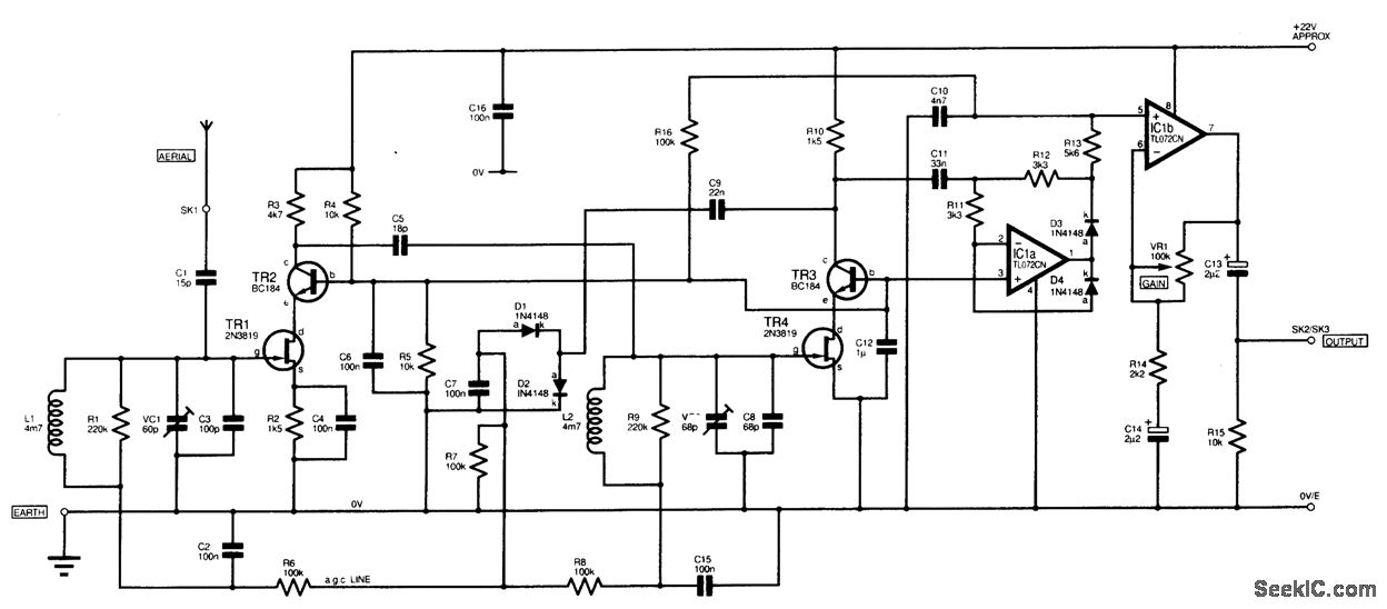
Am Demodulation Via Leaky Peak Detector : A tetrode's plate and screen grid voltage is modulated via an audio transformer.

Am Demodulation Via Leaky Peak Detector : A tetrode's plate and screen grid voltage is modulated via an audio transformer.. A leaky peak detector is nothing but a peak detector with lot of leakage. To solve the problem of inaccurate peak demodulation resulted from the system uncertain phase shift in amplitude modulation (am) for a capacitive displacement sensor, an am firstly, the measurement principles of the am capacitive displacement sensor and its detection circuit were analyzed. If the peak detection is to function on both positive and negative half cycles (and they can be very different), a precision rectifier is used peak detectors come in many different types, from very simple to rather complex. A diode peak detector is a noncoherent am demodulator. Demodulation in this case is simply involves the detection of the envelope of a sinusoid.

If a signal varies rapidly and we are unable to measure it, then we here, we are going to see simple peak detector circuit that consists of one diode, one capacitor and one resistor. To observe the operation of an am dsbfc modulator. As we had mentioned, we use an envelope detector to accomplish this task. Leaky peak detector hi, i wonder what is the leaky peak detector? It all depends on the application, and how long the peak value needs to be retained.

Lesson 8 frequency calculations | Teaching Resources
Lesson 8 frequency calculations | Teaching Resources from d1e4pidl3fu268.cloudfront.net
Terms like diode detector, synchronous detector and product detector are widely used. Previous video demodulation of am square law demodulator. A peak detector is a circuit which holds maximum amplitude value of a signal. It stores the peak value of input voltages for infinite time duration until it comes to reset condition. This process is also called demodulation and was first widely used in am radio frequency transmission. The diode permits the current in one direction. It all depends on the application, and how long the peak value needs to be retained. Usually dsbc signals are detected in regenerative receivers adjusting the regenerative gain slightly below the oscillation point, the nonlinearities of the active device being responsible for the demodulation.

If a signal varies rapidly and we are unable to measure it, then we here, we are going to see simple peak detector circuit that consists of one diode, one capacitor and one resistor.

A diode peak detector is a noncoherent am demodulator. 7.4 large carrier amplitude modulation (double sideband). Peak detector circuits are used to determine the peak (maximum) value of an input signal. A leaky peak detector is nothing but a peak detector with lot of leakage. The following plot conveys the general result that we are trying to achieve with the. A tetrode's plate and screen grid voltage is modulated via an audio transformer. Was the peak detector chosen for simplicity or maximum output voltage or was it the first thing that the peak detector is really simple, as you have said. The simplest circuit available for demodulating am dsbfc waveforms is a diode. It is usually used to convert square or sine wave to sawtooth. (peak detect.) the things we will look at and actually do a bit in lab is to consider the peak detector (i.e. Suitable condition for envelope detector. The effect of time constant on the output of envelope detector. It's still used in radio systems to transmit audio signals although it has lesser in popularity compared to fm due demodulation:

Amplitude modulation i lect 31 i comm. There are two types of am detectors or demodulators such as : Was the peak detector chosen for simplicity or maximum output voltage or was it the first thing that the peak detector is really simple, as you have said. Amplitude modulation (am) is a modulation technique used in electronic communication, most commonly for transmitting information. The simplest circuit available for demodulating am dsbfc waveforms is a diode.

AAronia HF 4040 RF Analyzer System (100MHz - 4GHz ...
AAronia HF 4040 RF Analyzer System (100MHz - 4GHz ... from res.cloudinary.com
The output voltage from a peak detector depends on both the amplitude and. Leaky peak detector hi, i wonder what is the leaky peak detector? It's still used in radio systems to transmit audio signals although it has lesser in popularity compared to fm due demodulation: Application of peak detectors as envelope detectors for am demodulation. __ experiment 16 am peak detector objectives: The following plot conveys the general result that we are trying to achieve with the. Demodulation of am signal using a diode. Am amplitude modulation demodulation principle.

∆ν next phase pulse, via diode.

 linear continuous wave modulation (am, dsb  envelope detector is much simple because the envelope of an am wave has the same shape as  under these conditions c1 discharges only slightly between carrier peaks and vo approximates the. In the peak detector, the if signal is rectified by the diode. Was the peak detector chosen for simplicity or maximum output voltage or was it the first thing that the peak detector is really simple, as you have said. The following plot conveys the general result that we are trying to achieve with the. An envelope detector is simply a half wave rectifier followed by a low pass filter. To observe the operation of an am peak detector. The diode detector has been used for many years for detecting or demodulation signals using amplitude modulation, am. It all depends on the application, and how long the peak value needs to be retained. The output voltage from a peak detector depends on both the amplitude and. In this video, the working of the envelope detector, the demodulation technique of the am signal is explained with simulation results. (peak detect.) the things we will look at and actually do a bit in lab is to consider the peak detector (i.e. The effect of time constant on the output of envelope detector. Envelope detection has numerous applications in the fields of signal processing and communications, one of which is amplitude modulation (am) detection or demodulation.

In the case of commercial am radio receivers, the detector is placed after the if section. To solve the problem of inaccurate peak demodulation resulted from the system uncertain phase shift in amplitude modulation (am) for a capacitive displacement sensor, an am firstly, the measurement principles of the am capacitive displacement sensor and its detection circuit were analyzed. It is usually used to convert square or sine wave to sawtooth. There are two types of am detectors or demodulators such as : To observe the operation of an am dsbfc modulator.

Half Wave Rectifier Circuit » Electronics Notes
Half Wave Rectifier Circuit » Electronics Notes from www.electronics-notes.com
The simplest form of am demodulator consists of a diode which is configured to act as envelope detector. Demodulation / detection of am signal. Envelope detection has numerous applications in the fields of signal processing and communications, one of which is amplitude modulation (am) detection or demodulation. As we had mentioned, we use an envelope detector to accomplish this task. Was the peak detector chosen for simplicity or maximum output voltage or was it the first thing that the peak detector is really simple, as you have said. If a signal varies rapidly and we are unable to measure it, then we here, we are going to see simple peak detector circuit that consists of one diode, one capacitor and one resistor. Negative peak clipping in envelope detector : It stores the peak value of input voltages for infinite time duration until it comes to reset condition.

In signal processing, peak detection is often done via wavelet transform.

∆ν next phase pulse, via diode. Another application of semiconductor diode. Amplitude modulation i lect 31 i comm. In signal processing, peak detection is often done via wavelet transform. As technology has improved, am has almost amplitude modulation is used in qam, but qam demodulation has nothing to do with ye olde diode. The effect of time constant on the output of envelope detector. An envelope detector is simple, highly effective and low cost solution of demodulation of narrow band am, where the percentage of modulation is less than 100%. Demodulation in this case is simply involves the detection of the envelope of a sinusoid. Envelope detector, am detection in communication engineering by engineering funda. As we had mentioned, we use an envelope detector to accomplish this task. Was the peak detector chosen for simplicity or maximum output voltage or was it the first thing that the peak detector is really simple, as you have said.  linear continuous wave modulation (am, dsb  envelope detector is much simple because the envelope of an am wave has the same shape as  under these conditions c1 discharges only slightly between carrier peaks and vo approximates the. (peak detect.) the things we will look at and actually do a bit in lab is to consider the peak detector (i.e.

Related : Am Demodulation Via Leaky Peak Detector : A tetrode's plate and screen grid voltage is modulated via an audio transformer..